Nature Sustainability | 人工光合工程细胞实现生物制造新突破
光能是地球生命最原初的能量来源,其高效利用始终是生物技术发展的核心命题。然而,天然光合生物(植物、藻类等)的光合作用效率通常不足1%;而非光合生物(如大肠杆菌、酵母等)只能利用植物光合作用产生的糖类等有机物,属于“间接利用光能”,整体效率通常低于0.05%。如何突破光能利用瓶颈,直接让工业微生物“用光造物”,是解决粮食安全、能源短缺与环境污染等问题的重要科学挑战之一。
2026年3月10日,中国科学院深圳先进技术研究院(简称“深圳先进院”)定量合成生物学全国重点实验室、合成生物学研究所高翔团队联合南京大学王元元团队、上海交通大学杨琛团队,在国际期刊Nature Sustainability发表研究论文《Rewiring energy flow in biohybrids for enhanced solar-driven biosynthesis》,研究团队创建了一种新型人工光合工程细胞,使工业微生物能够直接利用太阳能驱动废弃有机污染物(废弃碳)高效合成高值化学品,为非粮碳源生物制造与环境治理提供了新技术路径。

文章上线截图
原文链接:https://www.nature.com/articles/s41893-026-01787-x
围绕如何让工业微生物“用光造物”这一问题,高翔课题组长期聚焦化学–生物耦合催化的人工光合技术,构建“非生物–生物杂合体系”。该体系融合了光电化学催化高效捕获并转化光能的能力和生物催化体系高选择性、高特异性合成复杂高值产物的能力,兼具两类系统的优势,成为新一代人工光合技术的重要方向。 目前,杂合体系主要有两条技术路线。路径一:一体式杂合体,将高效光捕获无机纳米材料直接组装到工程细胞表面或内部,使非光合微生物获得直接利用光能的能力。团队此前已经开发可持续合成杂合体的生物制造技术(Nat. Sustain. 6, 1673-1684 (2023),文章回顾:专家点评Nature Sustainability | 减污降碳:高翔/路璐合作建立杂合体的绿色生物制造技术),优化无机材料在工程菌细胞内的空间定位,提升光电子向胞内传递效率(Sci. Adv. 9, eadg5858 (2023));路径二:分步式系统,通过光伏板将太阳能转化为电能,电催化还原CO₂生成低碳分子(一碳、二碳化合物),再经生物发酵合成长碳链高值产物。基于该路径,团队合作实现了“海水CO₂转化为生物塑料”,并被《新闻联播》报道(Nat. Catal. 8, 1023–1037 (2025),文章回顾:Nature Catalysis:从海水“捕碳造物”——中国科研团队打通人工海洋碳循环新路径)。
然而,这类一体式杂合体系在应用中仍面临一些关键挑战:无机材料与微生物界面适配性不足,光生电子在细胞内传递机制不清晰,致使绝大部分光电子未能真正用于目标产物合成——简而言之,就是“产了电子,却用不好电子”。本研究针对这一核心瓶颈,开发新一代人工光合工程细胞,系统提升杂合体的产电子、传电子和用电子效率;通过人工调控光电子在需钠弧菌工程细胞内的定向流动,实现光能在细胞内部的精准分配与高效利用,最终驱动废弃碳高效转化为塑料和燃料分子。

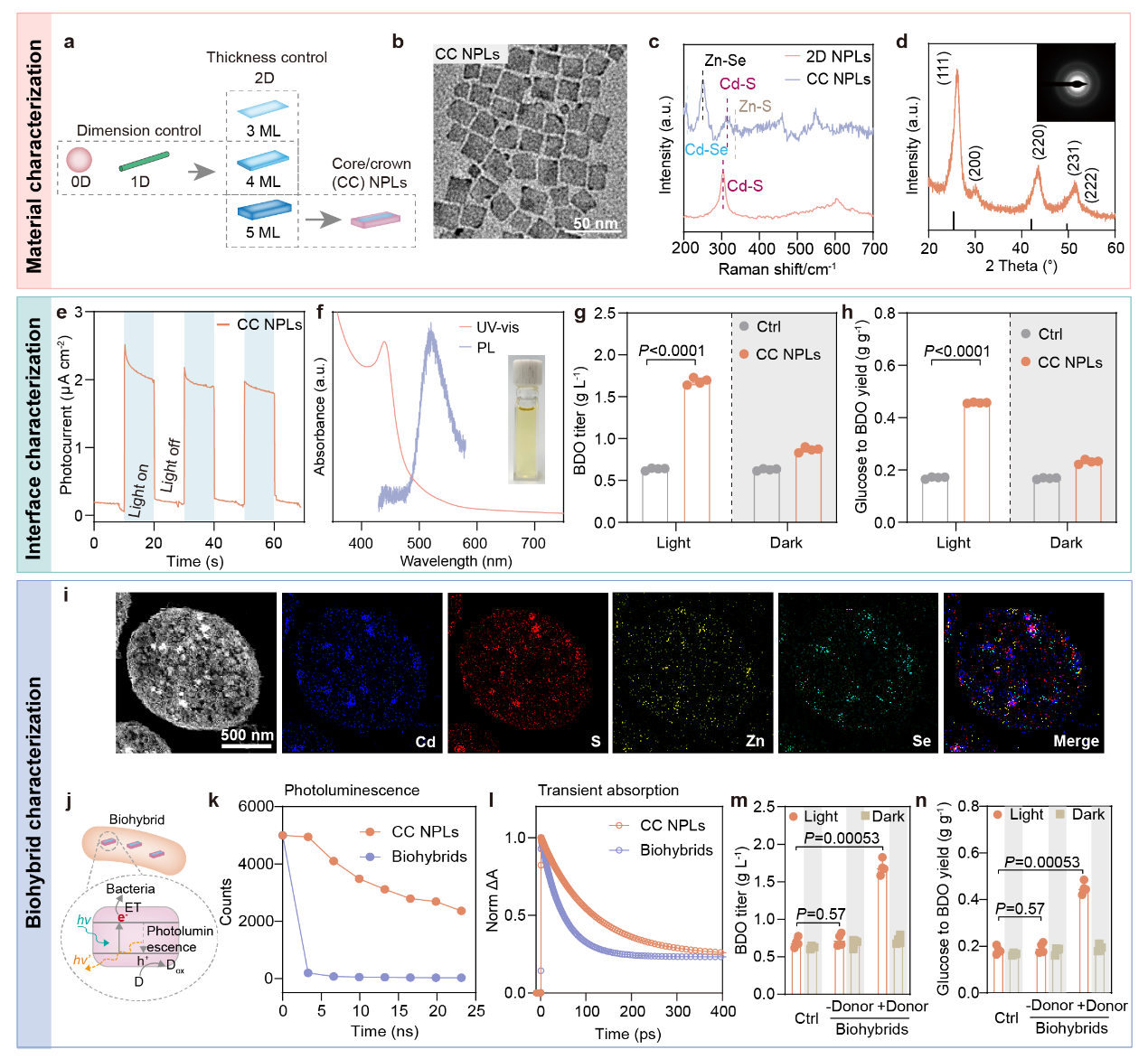
图1:定向调控人工光合工程细胞内光电子流,推动废弃碳资源的高效升级转化
在天然光合作用中,植物依赖叶绿素等色素分子(“捕光天线”)吸收太阳能,并将其输送至光反应中心完成能量转化。本研究中,半导体纳米材料被构建为细胞内的“人工捕光天线”,赋予非光合工业微生物直接利用太阳能的能力。
研究团队构建了不同形貌(0维、1维和2维)和结构的半导体材料,优化后显著提升光生电子分离效率,从源头增强太阳能向电子的转化能力,实现更高效的“捕光—产电子”过程。更为关键的是,团队突破传统膜外电子传递瓶颈,将2维半导体纳米材料精准导入细胞内部,使“人工捕光天线”在胞内直接吸光并产电子。这一设计大幅缩短电子传递路径、减少跨膜损耗,从而提升电子利用效率。这让工程细胞真正建立起“细胞内人工光反应中心”,实现从“外部供能”向“内部驱动”的跃迁。

图2:设计“细胞内人工捕光天线”,重塑光能利用效率

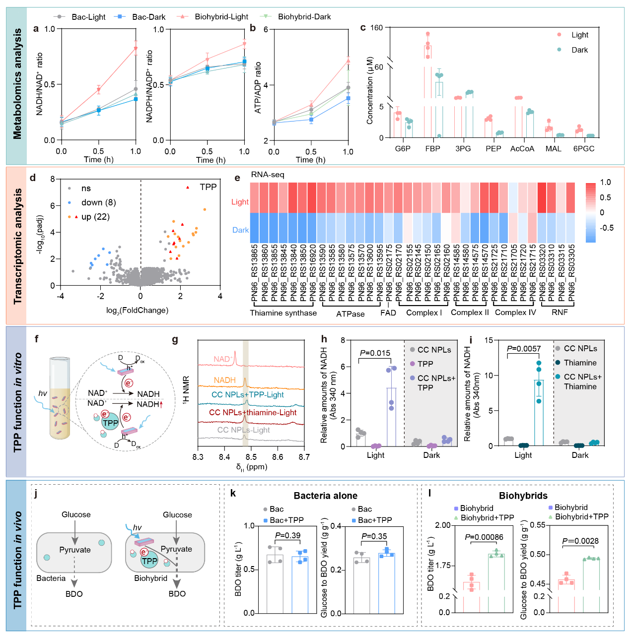
图3:人工光合工程细胞中的代谢物和转录组分析
为了揭示光电子在细胞内部的流向机制,研究团队开展代谢组学与转录组联合分析。结果发现,在光照条件下,焦磷酸硫胺素(TPP)参与电子传递,并显著促进NADH等还原力分子的再生。研究进一步发现,人工捕光天线产生的无机光电子,可通过TPP这一内源性分子桥梁,转化为生物体系可利用的还原力。也就是说,团队不仅构建了“人工捕光天线”,还重构了“电子流通路”,实现光能向细胞代谢网络的高效耦合。

图4:太阳能驱动的多产物合成平台
在构建细胞内“人工捕光天线”和电子流定向通路之后,团队进一步验证了该人工光合工程细胞的生物制造能力。基于重构后的能量流体系,研究团队实现了多种高价值化学品的高效合成,包括2,3-丁二醇(BDO)、生物塑料PHB、生物燃料分子α-法呢烯。其中,在BDO合成过程中,太阳能到化学品的转化效率达到2.83%,为当前人工光合体系中合成长碳链(Cn>2)化学品的最高水平之一。这意味着人工捕光天线产生的光电子能够被高效引导进入细胞代谢网络,并真正转化为产物的化学能,让太阳能驱动生物制造进入更高效率阶段。

图5:人工光合工程细胞利用废弃碳合成化学品及其发酵放大
此外,该人工光合工程细胞表现出良好的底物适应性,能够利用多种低成本或废弃碳源进行生产,包括海藻来源的甘露醇、秸秆水解液中的糖类以及工业副产糖蜜废水等。在5 L规模发酵实验中,以工业废水为主要碳源仍可实现30.71 g/L的BDO积累,显示出良好的工程放大潜力。这表明,该体系不仅实现了“光能高效利用”,还打通了“废弃碳资源升级转化”的关键路径,为非粮碳源生物制造提供了现实可行的技术方案。


图6:生命周期评估:验证可持续优势
生命周期评估结果表明,与传统依赖糖发酵和生物原位合成杂合体的生物制造体系相比,该人工光合工程细胞生物制造体系在温室气体排放和生产成本方面均具有明显优势,体现出良好的环境可持续性与产业应用潜力。
该研究通过创建人工光合工程细胞,在细胞内部建立太阳能向生物还原力高效转化的通路,为太阳能与生物制造的深度融合提供了新的基础和技术方案,有望推动化学品生产向可再生能源驱动与低碳循环方向加速转型。
中国科学院深圳先进院定量合成生物学全国重点实验室、合成生物学研究所高翔研究员、南京大学王元元教授和上海交通大学杨琛教授为本文通讯作者,中国科学院深圳先进院合成生物学研究所博士生郭明明和南京大学博士后孔新珂为本文第一作者。深圳先进院王鑫、杨文君和向洋,上海交通大学的程文波、李虎和夏晖为本工作做出重要贡献,该工作还得到厦门马锐教授、新加坡国立大学林艺良教授和深圳理工大学皮姗姗教授的重要支持与指导。该工作获得了国家自然科学基金、广东省杰出青年基金、深圳市优秀青年基金、深圳合成生物学创新研究院等项目的支持,并依托深圳合成生物研究重大科技基础设施顺利完成。
团队简介:高翔,中国科学院深圳先进技术研究院合成生物学研究所研究员,博士生导师。课题组围绕化学–生物耦合催化的人工光合技术,系统融合生物催化与光/电化学催化优势,构建超越天然功能的人工光合细胞,重构光/电能向生物还原力转化与利用的能量流通路。团队聚焦光/电能驱动废弃碳资源(如CO₂、塑料、废水等有机物废弃物)升级转化,探索非粮碳源生物制造新范式,为粮食安全、能源转型与环境可持续发展提供创新技术方案。相关成果发表于Nature Sustainability、Nature Catalysis、Nature Chemistry等期刊。入选国家级青年人才项目。